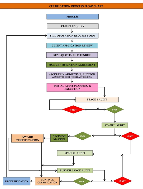
Sistem Manajemen Lingkungan (EMS) ISO 14001 adalah kerangka kerja sistematis untuk mengelola dampak lingkungan jangka pendek dan jangka panjang dari produk, layanan, dan proses organisasi. Dengan menyelesaikan sertifikasi ISO 14001, organisasi Anda dapat meyakinkan pemangku kepentingan bahwa sistem manajemen lingkungan Anda memenuhi standar lingkungan spesifik industri internasional.
Sertifikasi lingkungan ISO 14001 memberikan kerangka kerja praktik terbaik pengelolaan lingkungan untuk membantu organisasi:
- Minimalkan jejak lingkungan mereka
- Mengurangi risiko insiden polusi
- Memberikan perbaikan operasional
- Memastikan kepatuhan terhadap undang-undang lingkungan hidup yang relevan, dan
- Mengembangkan usahanya secara berkelanjutan.
Manfaat ISO 14001:2015
- Identifikasi penghematan biaya dengan penekanan lebih besar pada pengelolaan sumber daya, limbah, dan energi.
- Mengembangkan citra dan kredibilitas perusahaan.
- Mengukur, memantau dan mengendalikan dampak operasi terhadap lingkungan, sekarang dan di masa depan.
- Memastikan kesadaran dan kepatuhan legislatif.
- Meningkatkan kinerja lingkungan rantai pasokan.
- Melindungi perusahaan, aset, pemegang saham, dan direktur.
- Berpotensi menurunkan biaya asuransi tanggung jawab publik untuk organisasi Anda.
- Kembangkan akses Anda ke mitra bisnis dan calon pelanggan.

